




官方首码,官方首码,官方首码!对接团长,最高扶持!
2022年最挣钱项目来了!
BI时代,自动排线!自动收益!
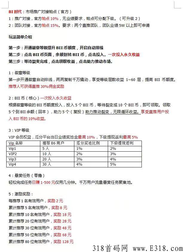
《BI时代》玩法简单介绍
第一步:开通徽章等级提升BII币额度,开启自动排线
第二步:点击BII币页面,余额划转BII币,点击投入。一次投入永久收益
第三步:等待裂变完成,点击领取收益,点击助力推动市场。
任务也能玩一天1~500元只需几分钟。
直推收益直返30%,每邀1名有效会员再返2元!
累计直推5~80个有效会员,累计再拿458元!
做市场用户升级VIP,每天最高瓜分平台当天业绩10%!
下级提现返利最高5%!投入多少个币种,直接双倍产出,翻倍收益。
走我码找我扶持,必须走我的码才行!详情进群!
|
>>>查看更多首码项目<<< |
|
| 会员项目首码QQ群:643129831 | |
| 广告合作 | 在线投稿 |
| 免责声明:合作之前建议签订合同,318首码网作为信息共享平台无法对信息的真实性及准确性做出判断,不承担任何财产损失和法律责任,若您不同意该提示,请关闭网页且不要在本站拓展任何合作,否则造成的任何损失由您个人承担。 | |
