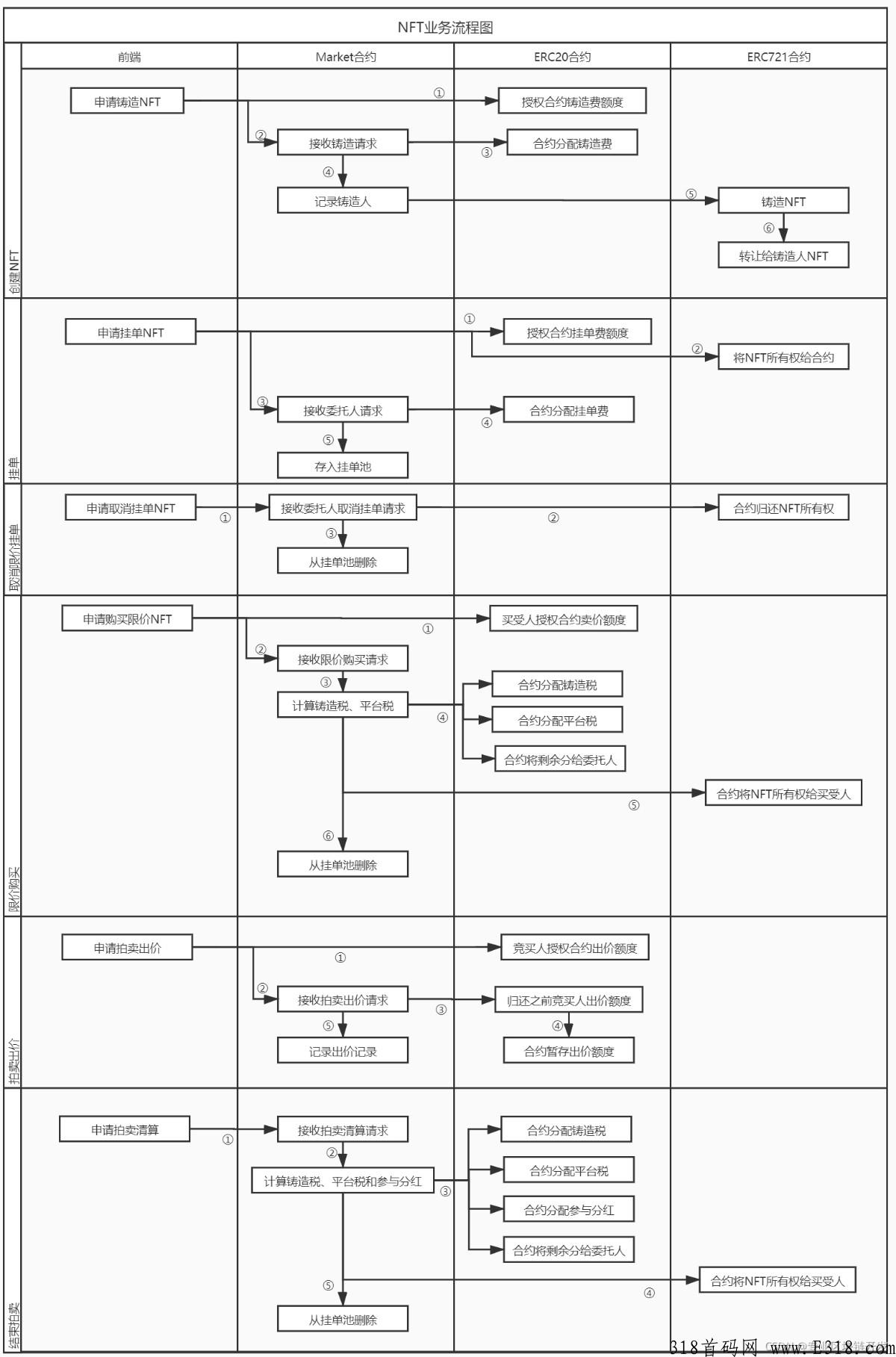
NFT的全称是Non-Fungible Tokens,中文常翻译为“非同质化token/不可替代token”,即非同质化代。简单地说,NFT是区块链的一个条目。虽然比特币(BTC)、以太币(ETH)等主流加密资产也记录在中,但NFT和它们不同的地方在于:实际上每一个NFT的背后都会随机生成一串代码 ,这串代码唯一且永远不变,任何一枚NFT token都是不可替代且不可分割的。
NFT系统开发NFT数字藏品系统开发欢迎大家一起交流李铁牛:15889726201,NFT系统开发教程,NFT数字藏品交易系统,NFT源码开发实例和源码教程分享

NFT的这种可验证、唯一、不可分割和可追溯等特性,可以用来标记特定资产的所有权。它适用的产品类型是多样的,只要是数字化的都能成立。目前市面流行的NFT数字藏品平台有IBOX,鲸探,幻核,NFT中国,唯一艺术等数字藏品平台,以下我简短和大家简短分享一下NFT系统开发相关教程。
NFT系统开发源码分享

NFT应用领域有哪些?
例如:游戏、艺术、雕塑、土地、人物、视频、音乐,吸引大量收藏家、交易者和创意项目。
NFT开发(成品系统,源码交付,独立部署,快速搭建)
一、数字藏品管理
“区块链+艺术”数字收藏服务生态,针对艺术设计市场推出了专业化的区块链藏品解决方案。
二、数字票务管理
“区块链+票务”数字生态服务,针对票务市场推出的专业化的区块链藏品解决方案。
三、NFT数字盲盒
NFT数字盲盒
四、3D作品数字化
“区块链+3D作品”数字生态服务,针对3D作品市场推出了专业化的区块链藏品解决方案。
五、手账作品数字化
手帐作品属于创意数字作品,区块链+手账的解决方案能够很好的解决作品确权、二次创作溯源、分润等难题,为手账产业数字化赋能。
|
>>>查看更多首码项目<<< |
|
| 会员项目首码QQ群:643129831 | |
| 广告合作 | 在线投稿 |
| 免责声明:合作之前建议签订合同,318首码网作为信息共享平台无法对信息的真实性及准确性做出判断,不承担任何财产损失和法律责任,若您不同意该提示,请关闭网页且不要在本站拓展任何合作,否则造成的任何损失由您个人承担。 | |
